CONSEJO DEPARTAMENTAL LA LIBERTAD
CENTRO DE ARBITRAJE Y RESOLUCIÓN DE DISPUTAS DEL CIP CD LA LIBERTAD
INICIO
NOSOTROS
Presentación
Órgano Directivo
Órgano Decisorio
Secretaría General
Visión y Misión
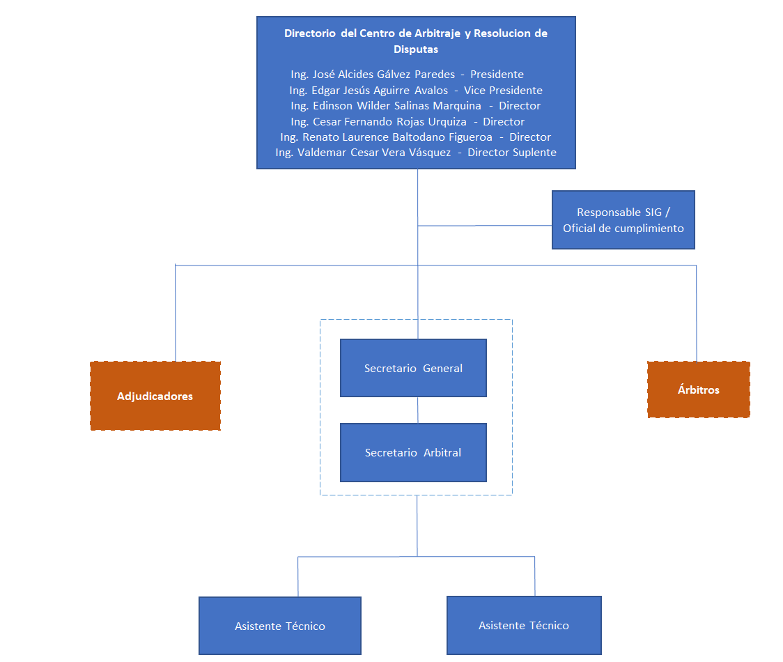
Organigrama
Certificaciones
Políticas
Licencia de funcionamiento
MODELOS DE CLÁUSULAS
Modelo de Cláusula Arbitral
Modelo de cláusula Junta de Resolución de Disputas
SERVICIOS
Institución Arbitral
Junta de Prevención y Resolución de Disputas
COMUNICADOS
EVENTOS
CONTACTOS
MESA DE PARTES - VIRTUAL
Facebook
×
Organigrama Estructural
×